欢迎访问行政处罚修复-诉讼记录修复-企业信用修复-刑天律师团队网站!
服务热线: 4008091764 18854499764
当前位置:首页>信用动态>国内信用动态

信用修复的概念(信用修复是否需要收取费用)总局信用修复新规定,建议收藏!

访问: 633 发布时间: 2024-02-18 05:51:38

为鼓励支持经营主体

自我纠错、重塑信用

营造良好营商环境

近日,国家市场监管总局印发《严重违法失信名单和行政处罚公示信息信用修复管理程序规定(试行)》

该规定针对的是总局作出的行政处罚和列入严重违法失信名单的信用修复。

下面我们结合总局配套出台的信用修复指南

来重点了解下这部新规

01

市场监管总局受理信用修复的范围

由市场监管总局负责列入的严重违法失信名单、公示的行政处罚信息,当事人可依据《市场监督管理信用修复管理办法》向市场监管总局申请信用修复。

02

申请严重违法失信名单信用修复需要符合的情形

依据《市场监督管理信用修复管理办法》第七条的规定,当事人被列入严重违法失信名单满一年,且符合下列情形的,可以申请信用修复:

(一)已经自觉履行行政处罚决定中规定的义务;

(二)已经主动消除危害后果和不良影响;

(三)未再受到市场监管部门较重行政处罚。

依照法律、行政法规规定,实施相应管理措施期限尚未届满的,不得申请信用修复。

03

向市场监管总局申请严重违法失信名单信用修复需要提交的材料

(一)信用修复申请书;

(二)守信承诺书;

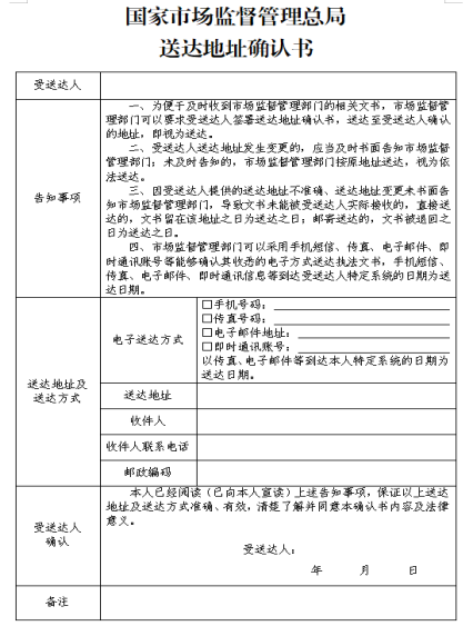
(三)送达地址确认书(可选);

(四)履行法定义务、纠正违法行为的相关材料;

(五)营业执照等身份证明材料;

(六)市场监管总局要求提交的其他材料。

04

申请行政处罚公示信息信用修复需要符合的情形

依据《市场监督管理信用修复管理办法》第六条的规定,除《市场监督管理行政处罚信息公示规定》第十四条第三款规定的行政处罚,或者仅受到警告、通报批评和较低数额罚款外,其他行政处罚信息公示期满六个月,其中食品、药品、特种设备领域行政处罚信息公示期满一年,且符合下列情形的当事人,可以申请信用修复:

(一)已经自觉履行行政处罚决定中规定的义务;

(二)已经主动消除危害后果和不良影响;

(三)未因同一类违法行为再次受到市场监管部门行政处罚;

(四)未在经营异常名录和严重违法失信名单中。

05

向市场监管总局申请行政处罚公示信息信用修复需要提交的材料

(一)信用修复申请书;

(二)守信承诺书;

(三)送达地址确认书(可选);

(四)履行法定义务、纠正违法行为的相关材料;

(五)营业执照等身份证明材料;

(六)行政处罚决定书;

(七)市场监管总局要求提交的其他材料。

06

信用修复不收取费用

依据《市场监督管理信用修复管理办法》第十七条的规定,市场监管总局办理信用修复工作不收取任何费用。

07

文书样式

(信用修复申请书)

(守信承诺书)

(送达地址确认书)

END

上期精彩

市市场监管局党组召开全面从严治党专题党组会暨党风廉政建设形势分析会

审  稿:蒋   斌拟  稿:戚维鹏发  布:柏玮娜来  源:信用与风险监管局

相关内容

在线咨询

点击这里给我发消息 售前咨询专员

点击这里给我发消息 售后服务专员

在线咨询

免费通话

24小时免费咨询

请输入您的联系电话,座机请加区号

免费通话

微信扫一扫

微信联系
返回顶部